Administrator
Mar 02, 2024
Lorem ipsum
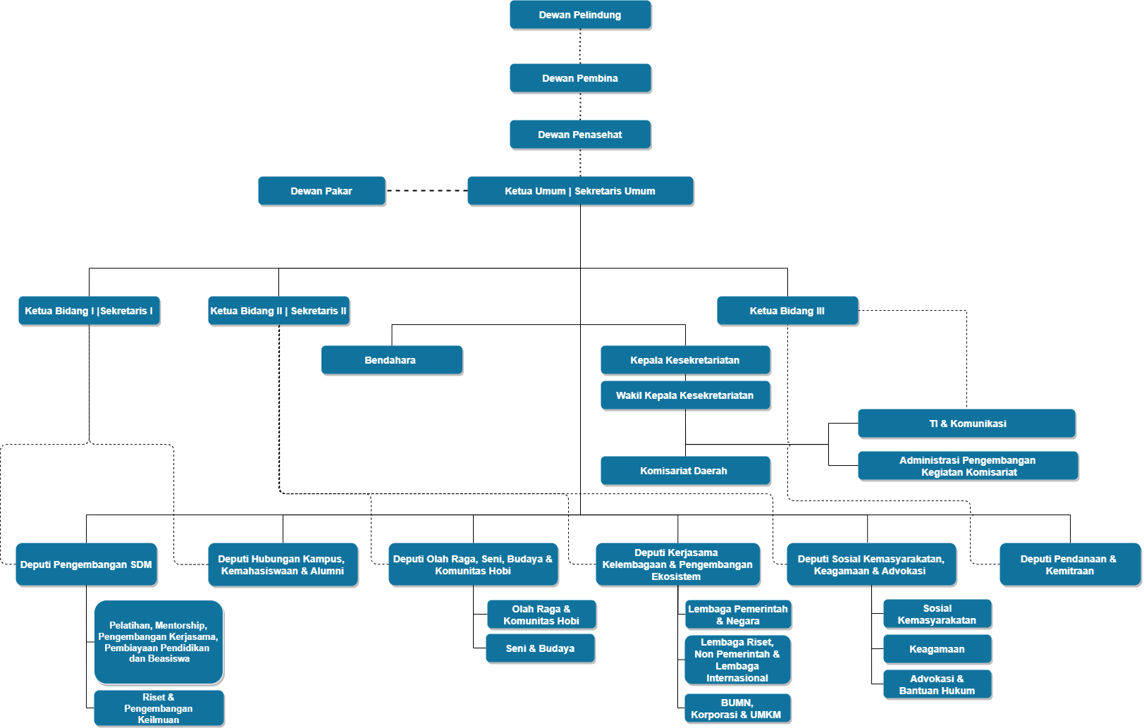
| Nama Dewan | Posisi | Anggota |
|---|---|---|
| Dewan Pelindung | 1. Rektor UNPAD | |
| 2. Dekan FH UNPAD | ||
| 3. IKA UNPAD | ||
| Dewan Pembina | 1. Iwan Setiawan | |
| 2. Ary Zulfikar | ||
| 3. Hardi Hanafiah | ||
| 4. Yannie Ashwin | ||
| 5. Fadlansyah Lubis | ||
| 6. Iftida Yasar | ||
| 7. Rini Widiyantini | ||
| 8. Yodi Martono Wahyunadi | ||
| 9. Ketua Ikano | ||
| 10. Ketua Padih | ||
| 11. Ketua Kamih | ||
| Dewan Penasehat | 1. Eman Achmad | |
| 2. Defrizal Djamaris | ||
| 3. Hery Hermanus Horo | ||
| 4. Dandeni Herdiana | ||
| 5. Agus Sumartono | ||
| 6. Tini Martini | ||
| 7. Kemal Manan | ||
| 8. Juferson Victor Mangempis | ||
| 9. Eka Fitria | ||
| Dewan Pakar | 1. Prita Amalia | |
| 2. Imamulhadi | ||
| 3. Anggia Rukmasari | ||
| 4. Andriasena | ||
| 5. Tasya Safiranita Ramli | ||
| 6. Indra Rosandry | ||
| 7. Isnu Yuwana Darmawan | ||
| 8. Prasetyo Suharyadi | ||
| 9. Vincent Ariesta Lie | ||
| Ketua Umum | M. Agus Imanuddin | |
| Wakil Ketua 1 | Iman Suseno | |
| Wakil Ketua 2 | Sugih Hartono | |
| Wakil Ketua 3 | Iman Son Nadi | |
| Sekretaris Umum | Chairul Saleh | |
| Sekretaris 1 | Fani Arifin Siregar | |
| Sekretaris 2 | Sahat Parulin | |
| Bendahara | Anne Nofitri | |
| Keuangan | Yanti Yulianti | |
| Kepala Kesekretariatan | Rachmat Ahadijat | |
| Wakil Kepala Kesekretariatan | Ahadin Rikzi | |
| Ketua Bidang IT, Media, Publikasi | Sarah Adiniwinata | |
| Anggota | 1. Glori K Wadrianto | |
| 2. Hendri Firzani | ||
| 3. Bonny Perkasa Halim | ||
| 4. Alissa Fernanda | ||
| 5. Adhitya Pratama | ||
| Ketua Bidang Administrasi dan Pengembangan Kegiatan, Komisariat Daerah, dan Wakil Angkatan | Ega Indragunawan | |
| Anggota | 1. Maureen Maysa Artiana | |
| 2. Rumondang Marintan Vira Novianti | ||
| 3. Anggun Rizka Maulina | ||
| 4. Dhani Maulana Muhammad Pattinggi | ||
| Komisariat Daerah | 1. Padang | Firman Drajat |
| 2. Bali | Juliane Sari Manurung | |
| 3. Solo dan Jawa Tengah | Deni Indrayana | |
| 4. Indonesia Timur | Sostones Y Sisinaru | |
| A. PENGEMBANGAN SUMBER DAYA MANUSIA | Deputi | Tarsis Elfeb Halintar |
| Pelatihan, Mentorship, Kerjasama Pembiayaan Pendidikan dan Beasiswa | Anggota | 1. Yana Kusnadi Srijadi |
| 2. Arie Soleh Permana | ||
| 3. Noki Luqmanulhakim Saefullah | ||
| 4. Giri Ahmad Taufik | ||
| 5. Bayuardi | ||
| 6. Subagio Aridarmo | ||
| Riset dan Pengembangan Keilmuan | Anggota | 1. Muhammad Ikhsan Masse |
| 2. Asep Safa’at | ||
| 3. Erwan Suherwana | ||
| B. HUBUNGAN KAMPUS, KEMAHASISWAAN, DAN ALUMNI | Deputi | Hendri Sita Ambar Kumalawati |
| Anggota | 1. Larasati Anyufa | |
| 2. Muhammad Alghifari Agrapana | ||
| 3. Eldy W.S Lahengko | ||
| 4. Ary Artantyo | ||
| 5. Sabrina Aqila | ||
| 6. Rheza Mario | ||
| C. OLAH RAGA, SENI, KEBUDAYAAN DAN KOMUNITAS HOBI | Deputi | Samuel Ticoalu |
| Bidang Olah Raga dan Pertandingan Komunitas dan Hobi | Direktur | Teguh Pribadi |
| Anggota | 1. Dicky Fajar Maulana | |
| 2. Rd. Lukman Yaghlib Saleh Wiradipoetra | ||
| D. SOSIAL KEMASYARATKAN, KEAGAMAAN DAN ADVOKASI | Deputi | Yasmin Musi Akbari |
| Bidang Kegiatan Sosial Kemasyarakatan | Direktur | Rizky Hendrajaya |
| Anggota | 1. Febiyanto | |
| 2. Rifardi Raihan Dafa | ||
| Bidang Advokasi dan Bantuan Hukum | Direktur | |
| E. HUBUNGAN KELEMBAGAAN DAN PENGEMBANGAN EKOSISTEM | Deputi | Agung Nugraha Hanafie |
| Hubungan Lembaga Pemerintah dan Lembaga Negara | Direktur | Iman Budiman |
| Anggota | 1. Banyu Alam Badrus | |
| F. PENDANAAN DAN KEMITRAAN | Deputi | Mike Mardiana Puspitasari |
| Anggota | 1. Andri Budiman | |
| 2. Matthew Satria Gunena |
Your experience on this site will be improved by allowing cookies.